
-
- ホーム
- 子育てリフレッシュ館RELATTO
- あずける
- こども誰でも通園制度
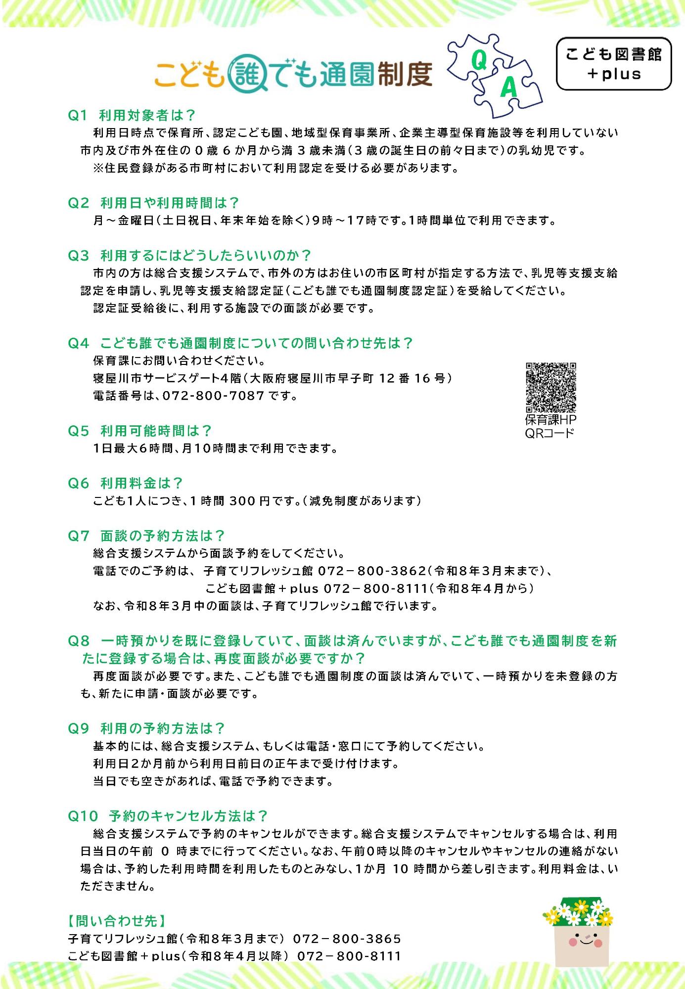
こども誰でも通園制度
こども図書館+plus「こども誰でも通園制度」について
令和8年4月1日より、こども図書館+plusで「こども誰でも通園制度」が始まります。

こども誰でも通園制度とは
全てのこどもの育ちを応援し、こどもの良質な成育環境を整備するとともに、全ての子育て家庭に対して、多様な働き方やライフスタイルにかかわらない形での支援を強化するため、月一定時間までの利用可能枠の中で、就労要件を問わず時間単位等で柔軟に利用できる制度です。
利用対象
利用日時点で保育所、認定こども園、地域型保育事業所、企業主導型保育施設等を利用していない、市内及び市外在住の0歳6か月から満3歳未満(3歳の誕生日の前々日まで)の乳幼児
利用日・時間
月曜日から金曜日(土日祝日、年末年始を除く)
午前9時から午後5時まで (利用単位は1時間)
利用の制限
1日最大6時間、月10時間まで利用できます。
利用料金
こども1人につき1時間 300円
利用方法
1.利用申請
市内の方は総合支援システムで、市外の方はお住いの市区町村が指定する方法で、乳児等支援支給認定を申請し、乳児等支援支給認定証(こども誰でも通園制度認定証)を受給してください。
寝屋川市内にお住いの方は保育課のサイトにて詳細をご確認ください。
2.面談
認定証受給後、面談が必要です。
総合支援システム、もしくは電話にてから面談予約をしてください。
電話番号
令和8年3月末まで:072-800-3862(子育てリフレッシュ館)
令和8年4月から:072-800-8111(こども図書館+plus)
なお、令和8年3月中の面談は、子育てリフレッシュ館で行います。
3.予約受付
総合支援システム、もしくは電話・窓口にて予約してください。
利用日2か月前から利用日前日の正午まで受付けます。
当日でも空きがあれば、電話で予約できます。
予約のキャンセル
総合支援システムで予約のキャンセルができます。総合支援システムでキャンセルする場合は、利用日当日の午前0時までに行ってください。0時以降のキャンセルや、キャンセルの連絡がない場合は、予約した利用時間を利用したとみなし、1か月の利用制限10時間から差し引きます。利用料金はいただきません。






















更新日:2026年02月27日